2025年1月22日,猪病研究中心黄小波教授团队在病毒学权威期刊Journal of Virology在线发表了题为“A novel neutralizing antibody recognizing a conserved conformational epitope in PDCoV S1 protein and its therapeutic efficacy in piglets(一种识别PDCoV S1蛋白保守构象表位的新型中和抗体及其在仔猪中的治疗效果)”的研究论文。该研究鉴定了新型中和抗体mAb 4A6所识别的构象表位,并在仔猪体内评估了mAb 4A6对PDCoV感染仔猪的治疗作用。

猪δ冠状病毒(PDCoV)是一种影响全球养猪业的肠道病原体,同时,PDCoV的跨种传播和潜在的公共安全风险也引起全球的共同关注。为预防和控制PDCoV,开发有效的抗病毒疗法至关重要,但迄今为止,针对PDCoV中和抗体疗效的研究尚少。团队制备了几十株针对PDCoV S蛋白的单克隆抗体(mAb)中,从中筛选出一株具有强中和PDCoV能力的单抗mAb 4A6,并通过噬菌体展示技术、分子对接及丙氨酸突变的方式,鉴定了中和性单抗mAb 4A6所识别的构象表位。

图1参与mAb 4A6结合的必需氨基酸的鉴定
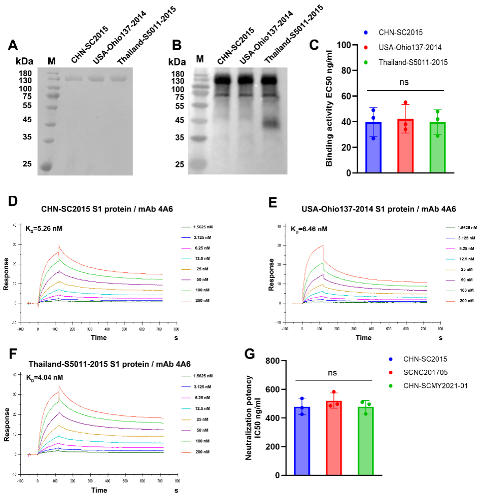
本研究通过间接ELISA和SPR(表面等离子共振)评价了mAb4A6的广谱抗病毒活性。结果表明mAb4A6与全球不同区域的代表流行毒株(例如美国USA-Ohio137-2014,中国CHN-SC2015和东南亚的Thailand-S5011-2015等)均具有相似的亲和力。另外,通过噬斑减少中和实验证实了mAb4A6与本中心分离的不同年代的PDCoV代表毒株(CHN-SC2015, SCNC201705和CHN-SCMY2021-01)具有相似的中和能力。以上结果表明,mAb4A6对不同PDCoV毒株具有广谱性中和活性和相似的亲和力。

图2mAb 4A6对不同PDCoV毒株的亲和力和中和能力评估
此外,本研究进一步评价了mAb4A6对PDCoV感染仔猪的效果。染哺乳仔猪我们在猪模型中评估了mAb4A6的治疗效果,结果表明,给予mAb 4A6治疗可以延迟感染仔猪发病,减轻腹泻的严重程度,减少粪便中排毒量,表明中和抗体mAb 4A6对PDCoV感染仔猪有明显临床疗效。
综上所述,mAb4A6的制备及其抗原表位的鉴定将有助于PDCoV相关致病机制的研究、新型疫苗设计和抗病毒药物开发,中和抗体mAb 4A6在防控PDCoV方面具有临床开发和应用价值。

图3mAb 4A6对PDCoV感染仔猪的治疗效果评估
bat365官方网站2020级博士陈汭、2022级硕士生周桂平、2022级硕士生杨峻鹏及成都畜禽遗传资源保护中心袁蓉为论文共同第一作者,黄小波教授为论文通讯作者。本研究获得云南省重大科技专项计划(202102AE090039)、本研究得到了四川省“十四五”川猪重大科技专项(2021ZDZX0010)、成华猪保护基地生物危害防控经费项目(ZZSS-2024-193)和四川省产教融合示范项目“饲料工业全产业链转型升级产教融合创新示范”等项目的资助。
文章链接:https://journals.asm.org/doi/10.1128/jvi.02025-24。